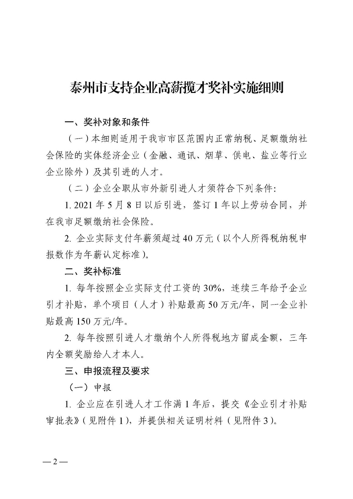
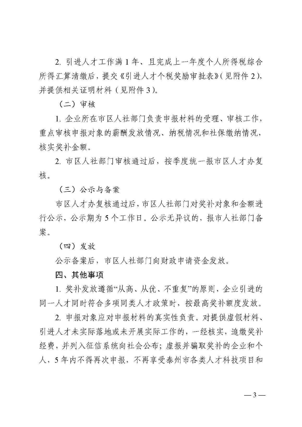
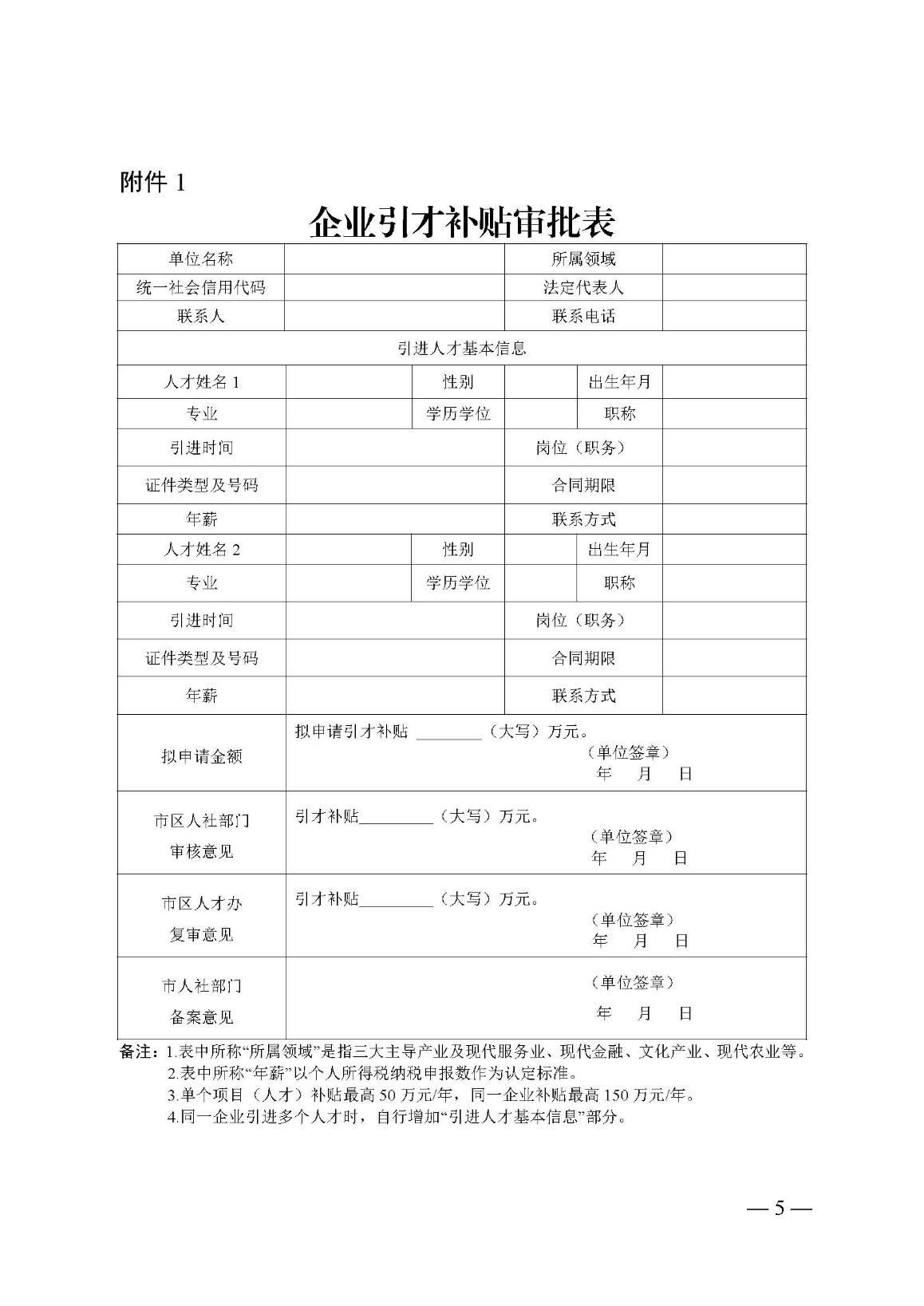
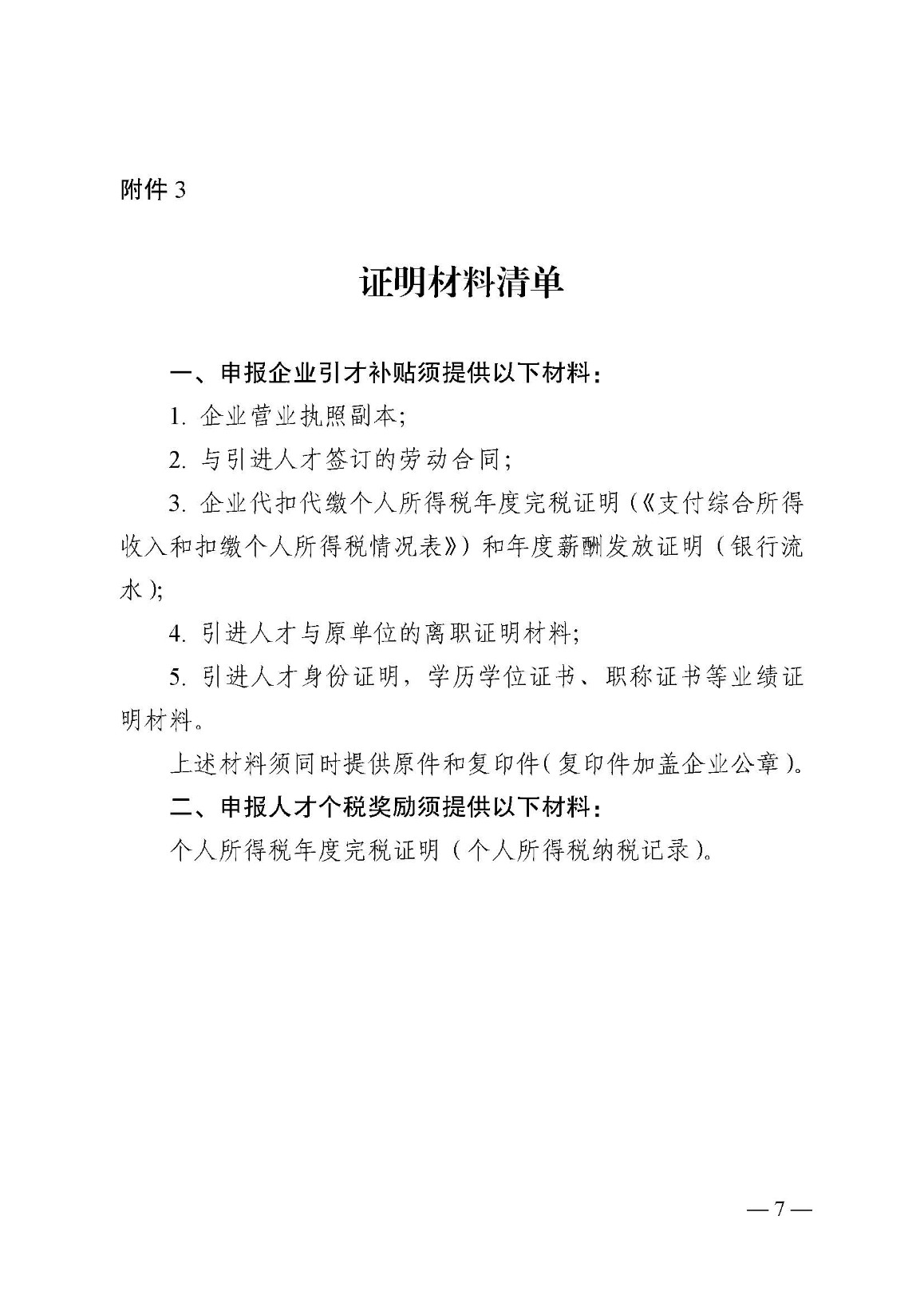
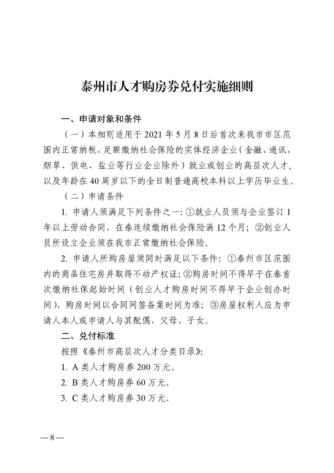
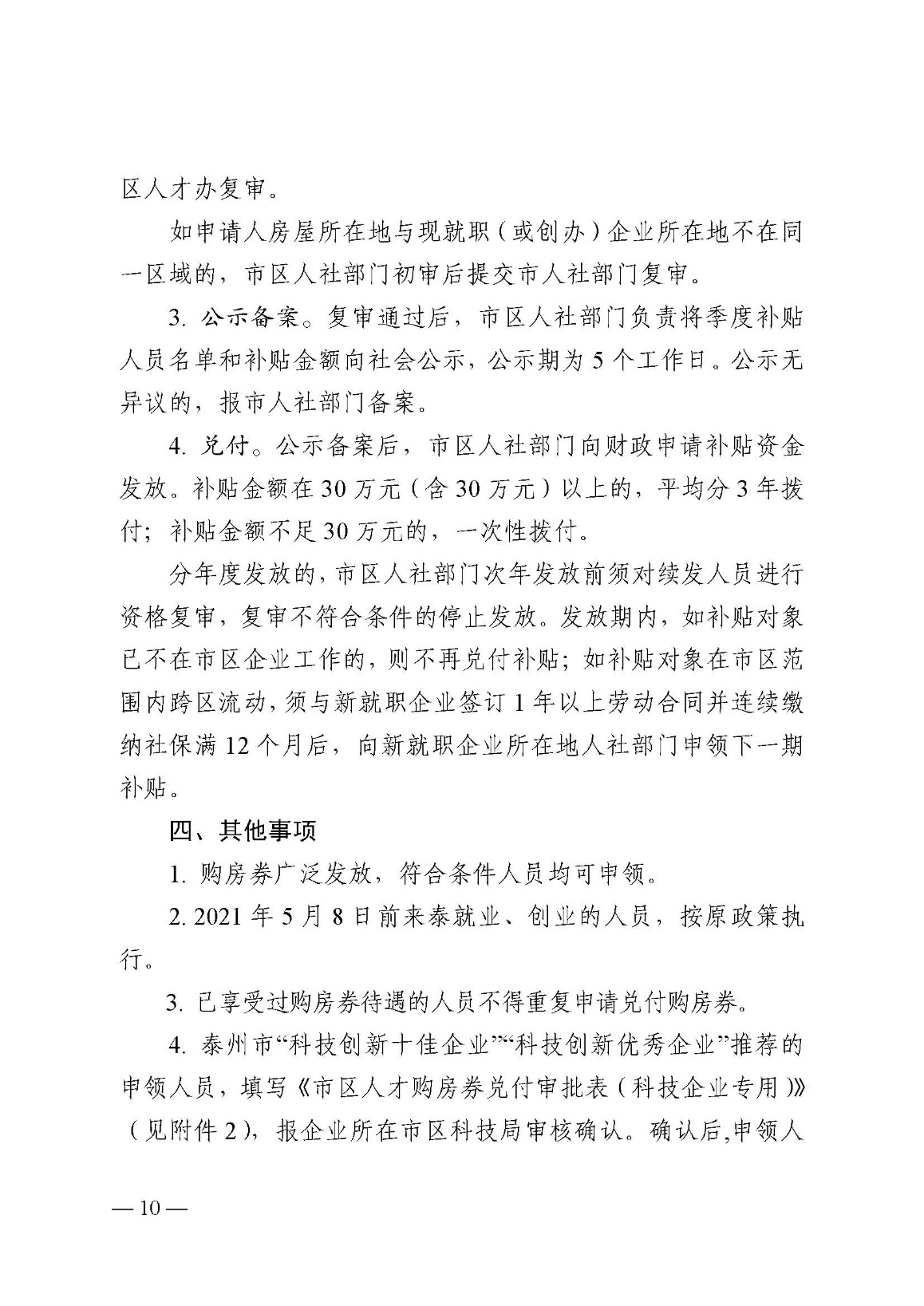
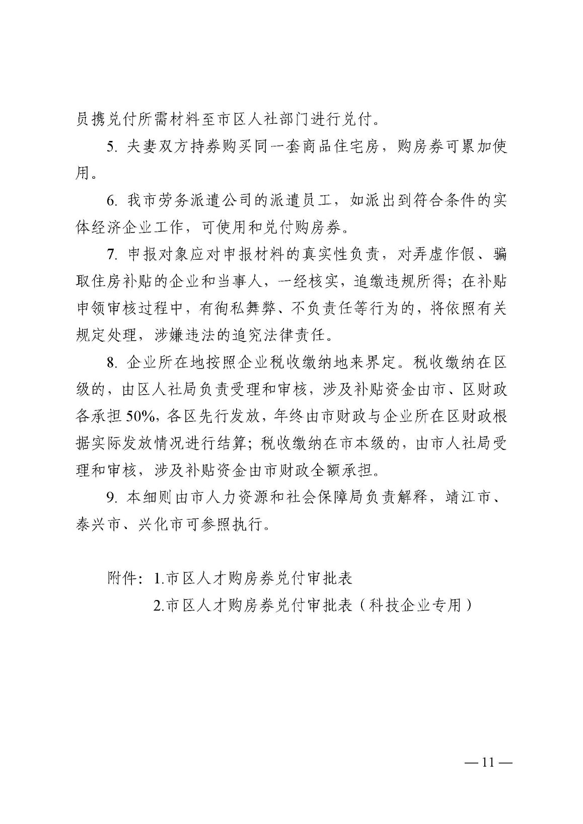
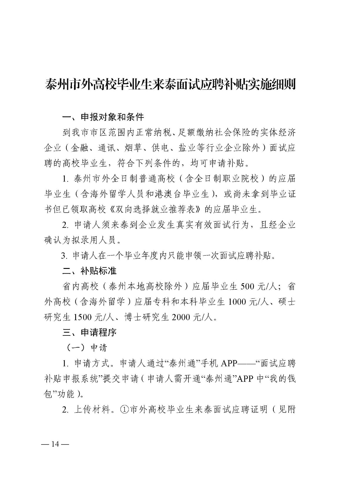
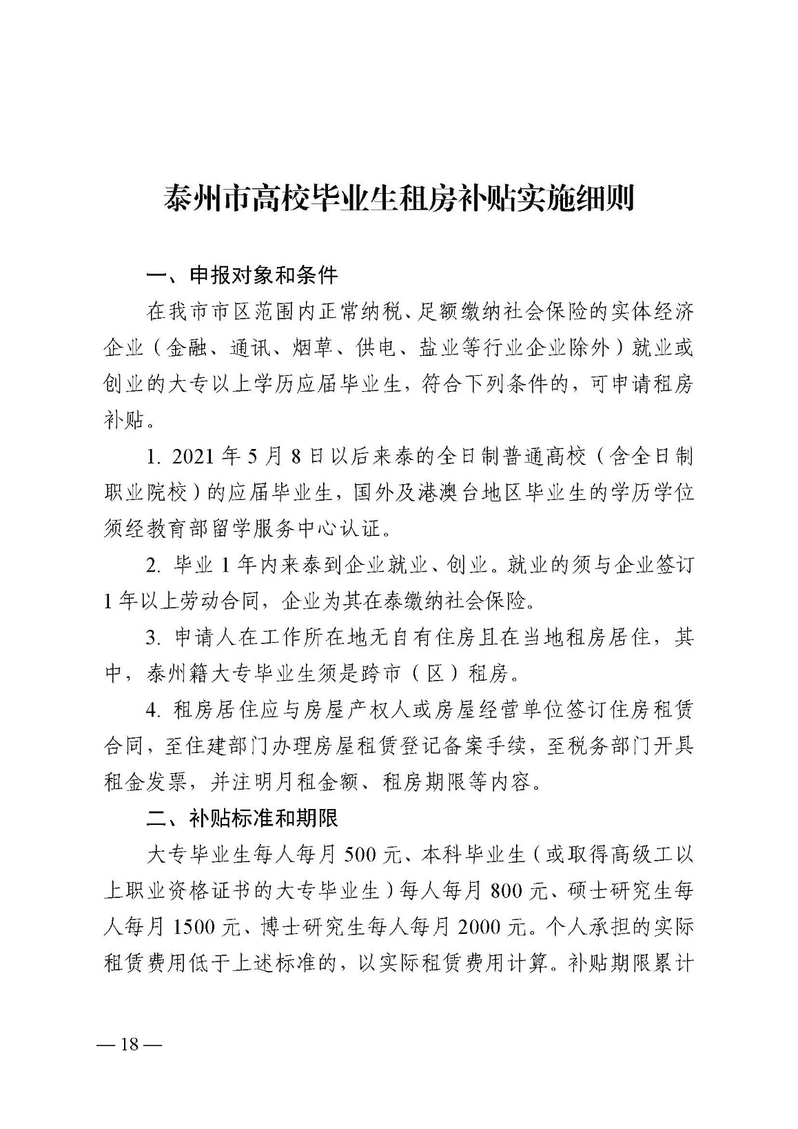
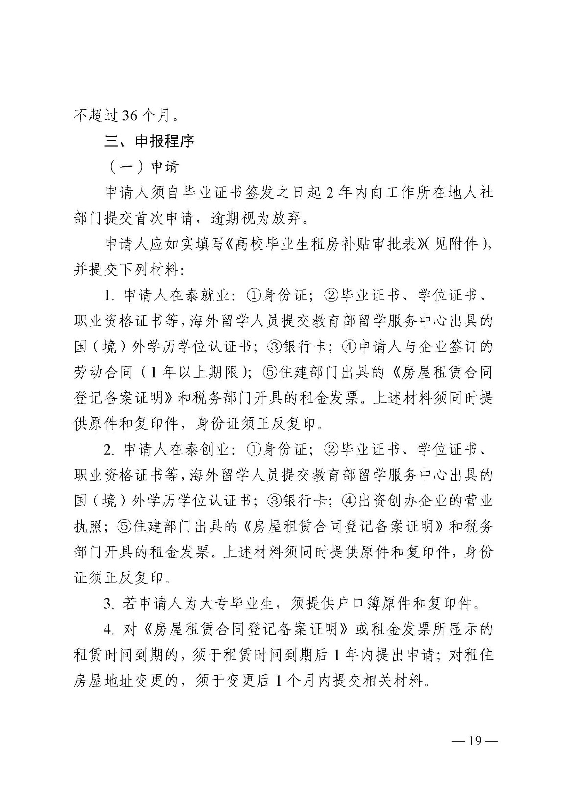
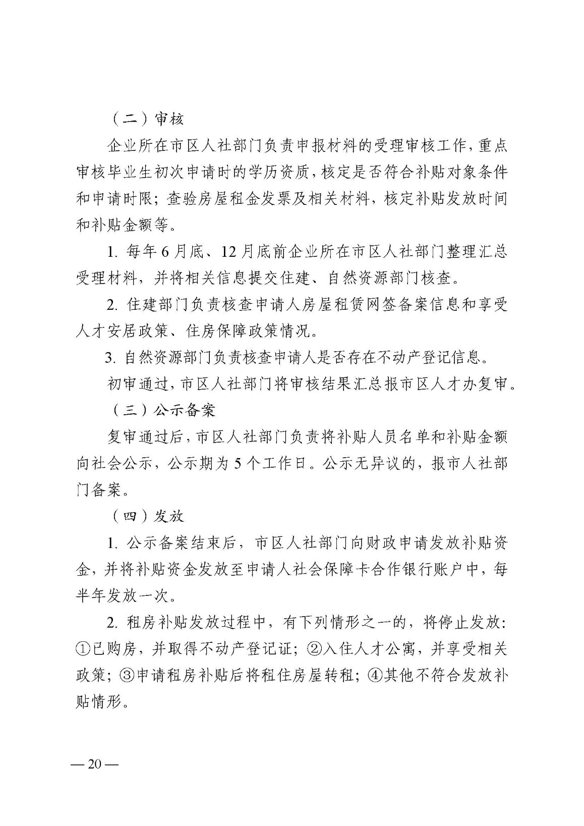
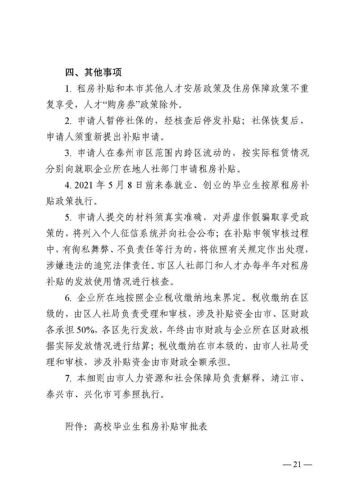
泰州市人才工作领导小组办公室 泰州市人力资源和社会保障局关于印发《泰州市支持企业高薪揽才奖补实施细则》等文件的通知
政策文号:
泰人才办[2021]7号
                        
                    发布日期:
                            2021-06-03
                    发文部门:
                            泰州市人才工作领导小组办公室 泰州市人力资源和社会保障局
                    政策类型:
政策原文
                    政策标签:
                        就业、省级人才、应届生、法人、本科、国家级人才、服务类、泰州市、海陵区、高港区、高新区、创业、非应届生、专科、硕士、个人、市级人才、姜堰区、博士
                    
                































 0523-86880235 
                            0523-86880062 
                            0523-86883116 
                            0523-86880271
                            0523-86880235 
                            0523-86880062 
                            0523-86883116 
                            0523-86880271
                         tzrc8552@163.com
                            tzrc8552@163.com
                         泰州市海陵区洪泽湖路66号
                            泰州市海陵区洪泽湖路66号
                        