印发《〈关于激发市场主体活力促进经济高质量发展的政策意见〉人才条款实施细则》的通知
政策文号:
-
发布日期:
2023-01-31
发文部门:
中共泰州市姜堰区委人才工作领导小组办公室 泰州市姜堰区人力资源和社会保障局
政策类型:
政策原文
政策标签:
就业、副高、应届生、法人、本科、中级、经济类、非应届生、专科、硕士、一流学科建设本科、正高、个人、姜堰区、博士、一般院校、一流大学建设本科














0523-86880235
0523-86880062
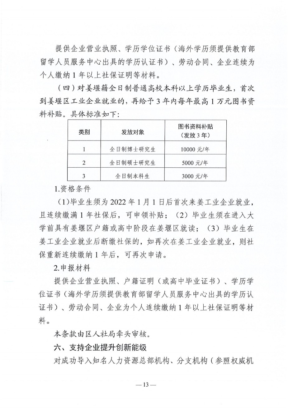
0523-86883116
0523-86880271
tzrc8552@163.com
泰州市海陵区洪泽湖路66号